
FIG 00 — Variable-stiffness tower with adjustable pendulum damper
Tuned Mass Damper Experiment
Mitigating structural resonance through frequency-tuned passive damping
Experimental validation of passive vibration control systems using a variable-stiffness oscillating tower and custom Python telemetry.
Background
Modern skyscrapers are susceptible to wind and seismic oscillations that compromise structural integrity. The objective was to empirically validate the physics of a Tuned Mass Damper (TMD) using a simplified Single Degree of Freedom (SDOF) model.
Methodology
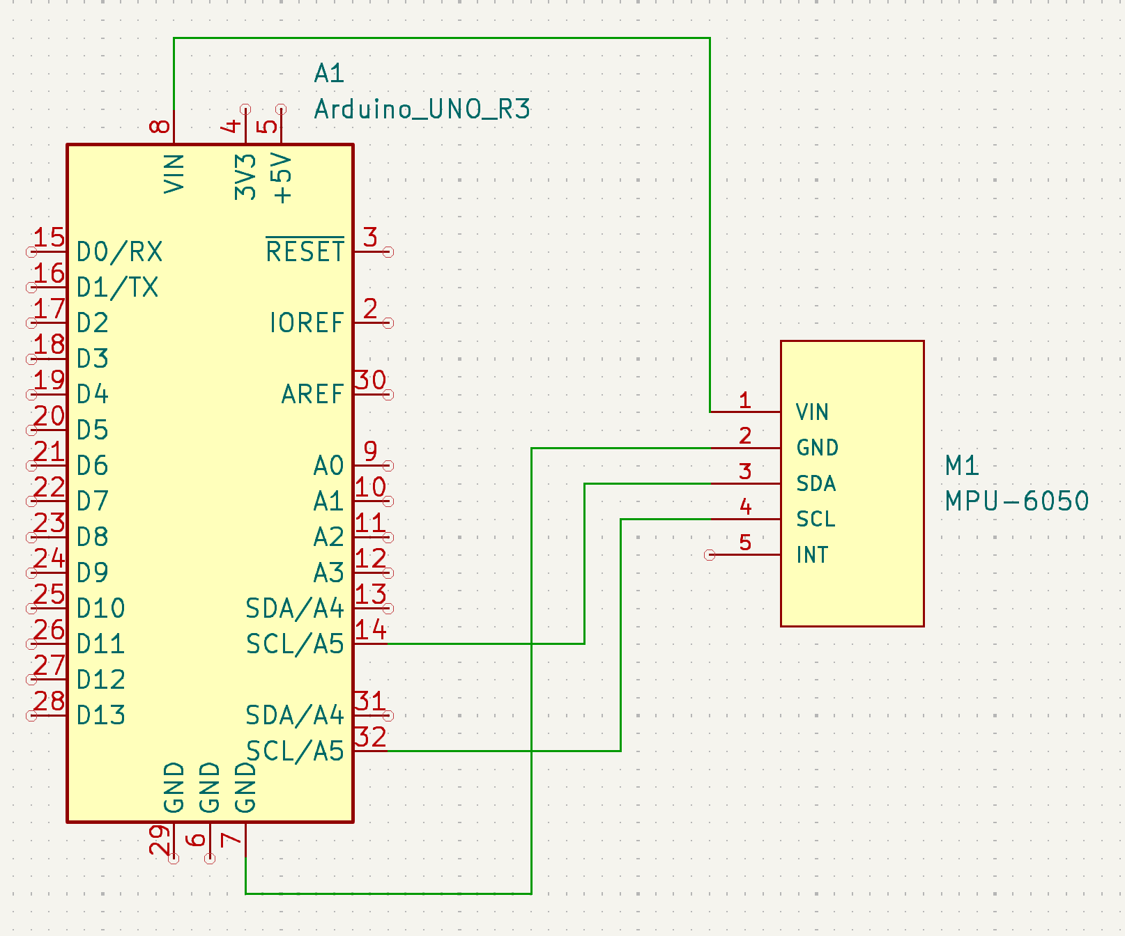
Constructed a flexible testing rig with an adjustable pendulum damper. Developed a custom Data Acquisition (DAQ) system using an MPU-6050 accelerometer and Arduino to stream real-time vibration data to a Python dashboard for Fast Fourier Transform (FFT) analysis.
Key Contributions
- →Real-time signal processing pipeline using Python (SciPy/Matplotlib)
- →Logarithmic decrement analysis to quantify energy dissipation
- →Frequency domain identification (FFT) of structural natural modes
- →MEMS accelerometer integrated with Arduino for serial telemetry
Results & Metrics
Impact
Gallery

FIG 05Live Python telemetry dashboard during testing

FIG 03DAQ architecture: MPU-6050 and Arduino interface schematic

FIG 02Amplitude decay — beat pattern showing energy transfer to damper

FIG 04FFT frequency domain analysis identifying natural frequency (2.29 Hz)
Before / After

Untuned — sustained oscillation, minimal energy dissipation

Tuned — rapid amplitude decay confirming damper effectiveness